Chinese Scientists Discover a Novel Target for Triple Negative Breast Cancer
Source:
time:2021-03-25
Views:
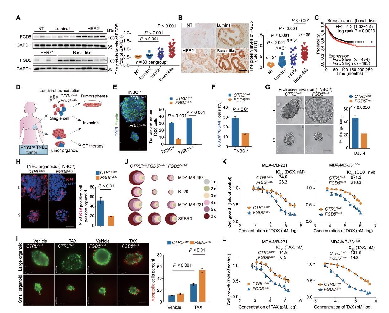
Most basal-like breast cancers (BLBCs) are triple-negative breast cancers (TNBCs), which have the worst prognosis and distant metastasis-free survival among breast cancer subtypes. Now, no targeted therapies are available for patients with BLBC due to the lack of reliable and effective molecular targets. Therefore, it is urgent to find and explore effective targeted therapies for BLBC.
Science Translational Medicine online published the research entitled “Faciogenital Dysplasia 5 supports cancer stem cell traits in basal-like breast cancer by enhancing EGFR stability” from the Institute of Medicinal Biotech- nology and Institute of Materia Medica, Chinese Academy of Medical Sciences and Peking Union Medical College on March 24, 2021. The study showed that FGD5, a member of the Rho family guanine nucleotide exchange factor, is associated with poor prognosis in BLBCs. FGD5 deletion decreased the proliferation, invasion, and tumorsphere formation capacity of BLBC cells. Furthermore, genetic inhibition of Fgd5 in mouse mammary epithelial cells attenuated BLBC initiation and progression by reducing the self-renewal ability of tumor-initiating cells. Mechanistically, FGD5 binds to EGFR and interferes with basal EGFR ubiquitination and degradation induced by the E3 ligase ITCH. Impaired EGFR degradation caused BLBC cell proliferation and promoted invasive properties and self-renewal. To verify the role of the FGD5-EGFR interaction in the regulation of EGFR stability, authors screened a cell-penetrating a-helical peptide PER3 binding with FGD5 to disrupt the interaction. Treatment of BLBC patient-derived xenograft–bearing mice with the peptide PER3 disrupting the FGD5-EGFR interaction either with or without chemotherapy reduced BLBC progression. The study identified FGD5 as a positive modulator of tumor-initiating cells and suggests a potential therapeutic option for the BLBC subtype of breast cancer.
Prof. Zhuowei Hu, Prof. Ke Li and Prof. Fang Hua are the co-corresponding authors. Tingting Zhang, Ke Li, and Chenxi Zhao are the co-first authors. This work was supported by grants from National Key R&D Program of China, from the National Natural Science Foundation of China, from CAMS Innovation Found for Medical Sciences, from the Fundamental Research Funds for the Central Universities, from “Ten Thousand Plan”–National High Level Talents Special Support Plan, and from the Beijing Outstanding Young Scientist Program.
